联系我们 立即购买

无黑科技-基于智能开关的单火线电源方案

时间:2021-09-09 13:59:10

随着智能家居的发展,单火线智能开关成为了传统机械墙壁开关的升级换代(直接替代)产品。在旧楼宇的智能化改造中,单火线智能开关可直接用原有的普通墙壁开关及传统双控开关的布线,可以大大节省成本,因而得到广泛应用。


单火线智能开关只有火线进和火线出,零线是后端负载(灯或其他家电)的零线,不需要进到智能开关盒中,大致接线方式如下:

单火线开关

单火线电源方案中存在两个难点:

一、电源是直接从火线上取电,即任何情况下都需要经过负载,例如灯具,那么当灯具处于需求关断的情况下时,就需要单火线电源需要非常小的功耗,如果功耗过大,也就等于流过灯具的电流大,会导致灯出现闪烁,也就是关不“死”。正常情况下要求待机电流小于10uA,但是同时又要满足控制板的待机工作状态。

单火线开关单火线电路图


二、当控制开关闭合时,也就是灯处于亮的状态,此时,单火线电源是处于短路状态,但是控制板需要持续得到供电,保证能够实时接收到外部发送出来的指令进行下一步的操作。

针对上述技术难点,迅迪电子成熟的单火线解决方案如下:

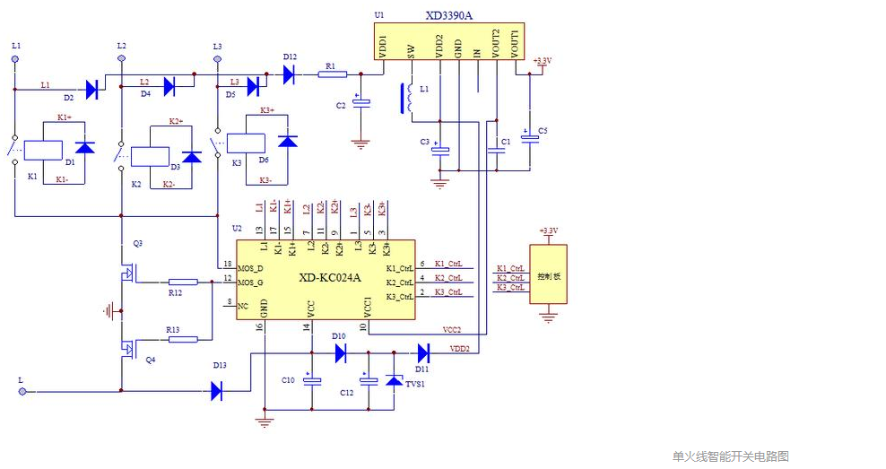
单火线开关单火线智能开关电路图

单火线电源方案优点:

1)告别单火闪烁:采用独创性的单火线技术,内外无需电池,拒绝“伪”单火线,不用防闪配件。

2)适合各类灯具:如LED灯泡、节能灯、日光灯、荧光灯、灯丝灯、LED灯带、钨丝灯等。

3)兼营传统双控:智能开关和传统机械双控开关联动实现总体双控。

4)安装无需改线:直接安装替换传统开关,无需重新布线

5)性能安全稳定:采用独特继电器防粘技术,负载范围:3W-3000W,可过EMI认证测试。

专注于智能家居电源的研发和生产,为智能家居产品提供更好的电源解决方案,尤其在超宽电压、超低功耗方面处于行业领先地位。

智能开关在智能家居系统中处于非常重要的环节,针对其产品特点选择好的电源解决方案是非常重要的。单火线电源方案除了能满足小体积和宽电压输入的要求之外,在低功耗及节能方面更有着很大的优势,市场前景非常可观。


以下相关文章是否符合您的胃口